Setting up and FreeCAD reference
We begin by using a DXF file created in FreeCAD. The course required an accurate plan and instead of creating it in Blender this time I decided to take a look at the 2D capabilities of FreeCAD. FreeCAD is an open source parametric 3D modeler but has some 2D features that allow us create these 2D reference objects. It can write to OBJ, STL, DAE and here we use the DXF format and import this using Blender’s built-in DXF importer.
Before we import the DXF file into Blender it is important to set up the unit scale to match the engine we plan to import to. Whether this is Unreal engine, Unity or another engine. The goal of this course is to import our finished model into Twinmotion and create a VR and BIMmotion application.
Importing is straightforward but once these reference objects are in blender they must be converted from curve to mesh objects. When these have been converted and scaled it is time to begin the 3D modelling process.

3D Modelling
The modelling process in Blender relies on the great tools available including the loops tools, symmetrize, mirror modifier, and with great short cut keys to assist in getting the asset modeled quickly. One goal with this asset was to maintain good quad topology as we model, and try eliminate any issues that may arise during UV mapping and texturing. Having the reference to snap accurately to helps greatly but also avoids having to make big design decisions during the modelling stage as these have already be finalized.


Preparing the Mesh
Once the 3D modelling is complete the next stage is to apply any modifiers. During this course we use the mirror, bevel and the Boolean modifiers. At this stage I like to apply these and work through the model ensuring good edge flow has been maintained during construction. More importantly we need to check that the mesh contains only quads, and tri’s only where necessary or where unavoidable. The Boolean modifier is the biggest culprit for adding Ngons throughout the mesh. This modifier once applied needs a lot of clean up. The process of fixing this is to first delete the Ngons and rebuild the mesh maintaining quads as we go.

UV mapping
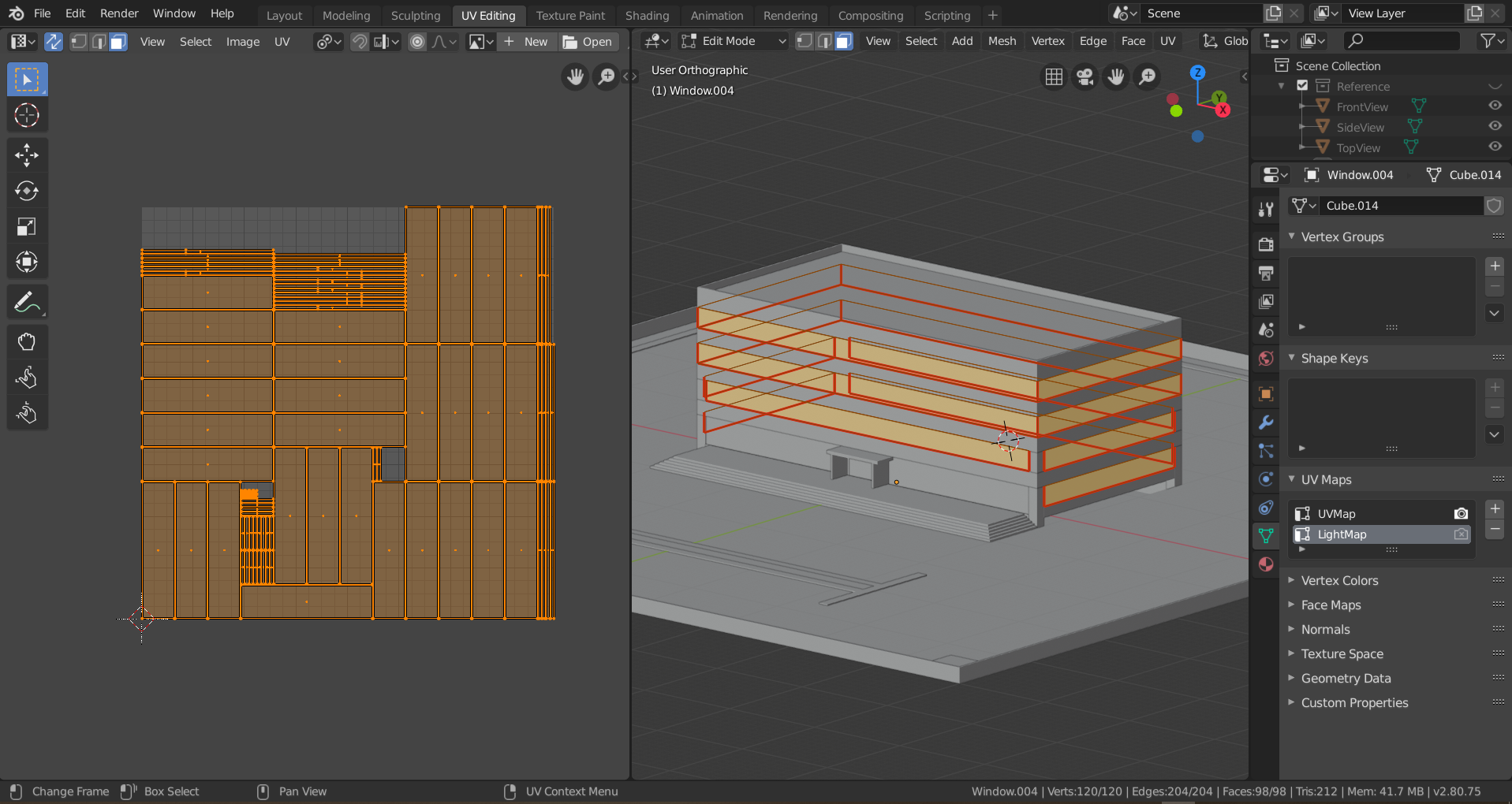
Taking the 3D object and laying it out flat on a 2D plane so that 2D image textures can be applied. Having the objects UV’s laid out without any overlapping or stretching will make the texturing process much easier and avoid any artifacts during render. With Blender’s new work spaces UV mapping is made a little easier. Once you click into the new work space it automatically switches to edit mode and relevant settings become available in the properties editor.

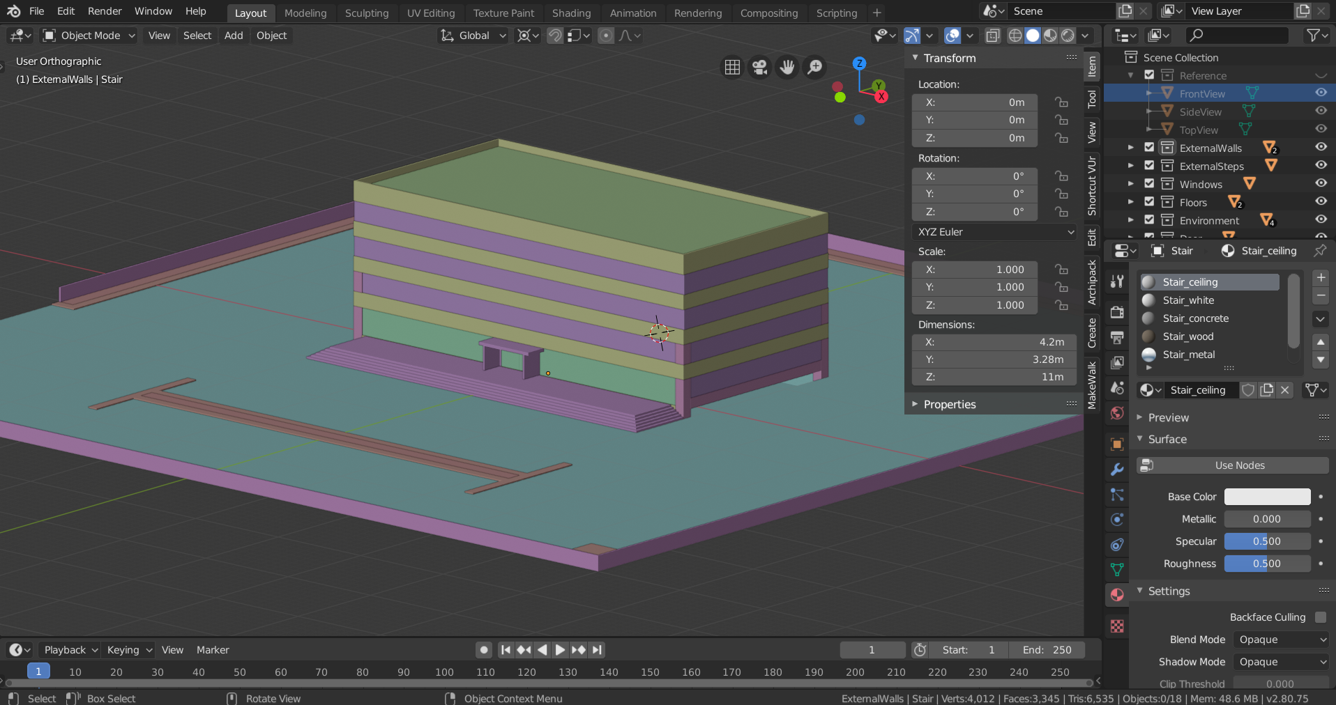
Adding Material and additional material slots
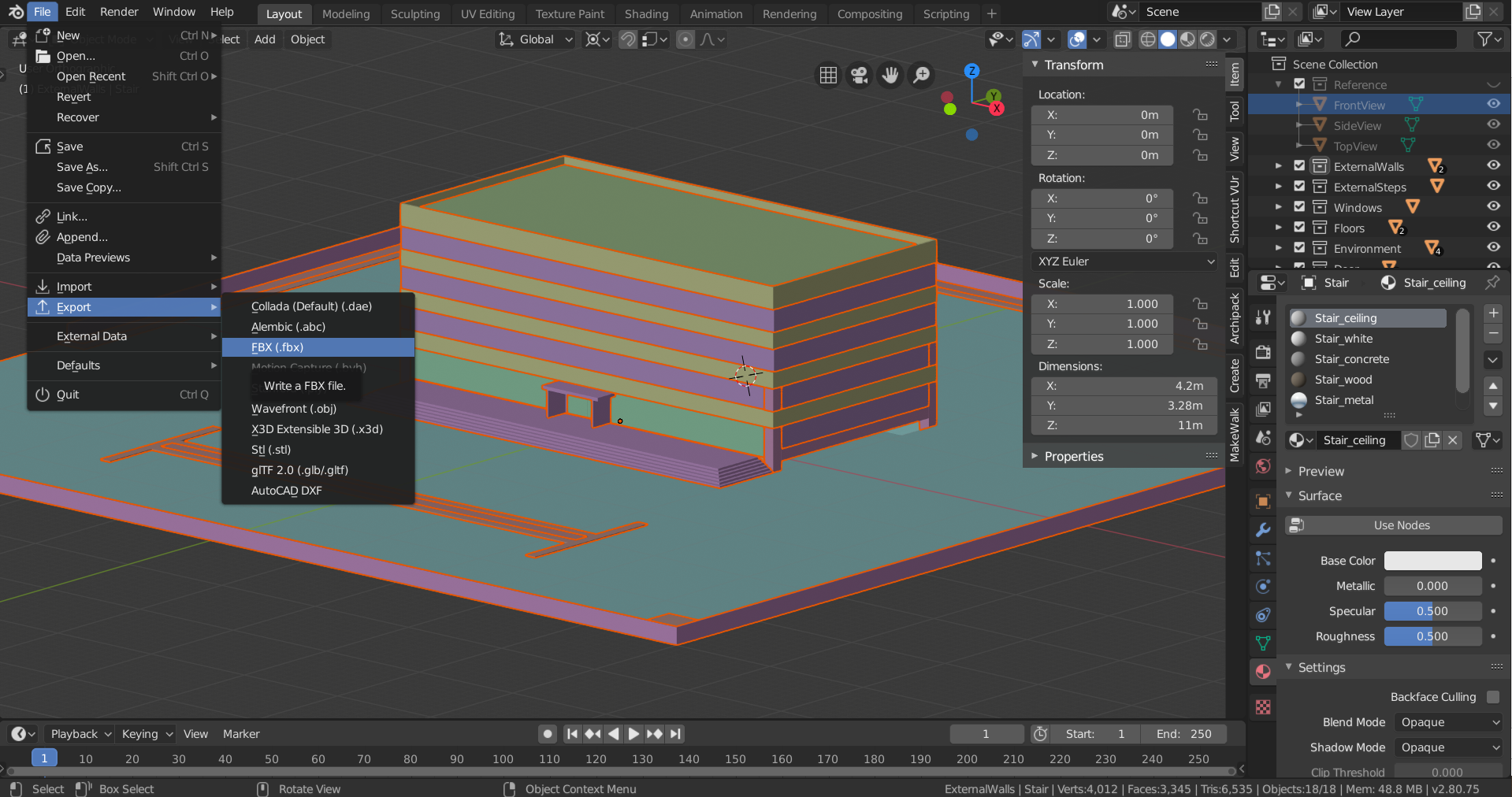
The workflow between Blender and Twinmotion involves having a named material on each of the objects to differentiate them. Each object can have further material slots added and these are assigned to the faces allowing for multiple materials for any object that requires them. Once each of the objects has a material, it is time to export using the FBX format.


Importing into Twinmotion
The process of importing into Twinmotion is straight forward and in this course we use the material method of import. This defines each objects according to the material or materials that have been assigned in Blender. This allows you to plan in advance and have complete control over the different materials you want for each of the objects that make up the model.

Adding materials from Twinmotion library
Twin motion has a built in library of PBR materials that you can apply to your model. It is also possible to create custom materials and import you own texture maps if necessary. Simply locate a material in the library and drag that material onto the desired mesh. Once the material gets applied to the object, settings become available to modify that material further.

Adding models from Twinmotion library
Similar to the material library in Twinmotion simply drag and drop any model into the scene. With move, rotate and scale manipulators its easy position the model in the scene. The scene graph lets you group models together, rename them or hide them from view.

Lighting and weather settings
Twinmotion provide an easy to use weather system where you can set the season, cloud cover and the type of weather within the scene and all controlled by sliders. Combine this with the time of day and lighting setting for complete control over the look of the external environments.

Creating Images & Animation
From anywhere in the scene take a photo with the viewer camera. This photo object can then be modified using filters, color balance or any of the weather and lighting settings. This photo is a self contained object that can be updated at any time and exported as a PNG image file. Twinmotion has an easy to use timeline to set up interpolation between images to create clips. Combine these clips to forms video and export to view on a media player.


Export animation & Video editing in Blender
In this course I cover importing the video file into Blender and adding an intro and an ending using Blender’s video sequence editor. We add some text and cross effects to blend but you could take this much further as Blender provides the tools and be creative.

Creating a BIMmotion and VR application
Creating a BIMmotion is similar to exporting images or animation as you set up the start point and Twinmotion takes care of the rest. Once this has been exported double click the application and it will be open to view. This file was about 5GB in size and I sent it to a colleague to view on their desktop and it worked as expected.
To view it in VR simply plug in the headset to the computer and switch on VR in the settings. Now you can navigate around the scene in VR and get an idea of space and feel of the 3D environment. Share the application with clients to give them a detailed look inside your VR project.


